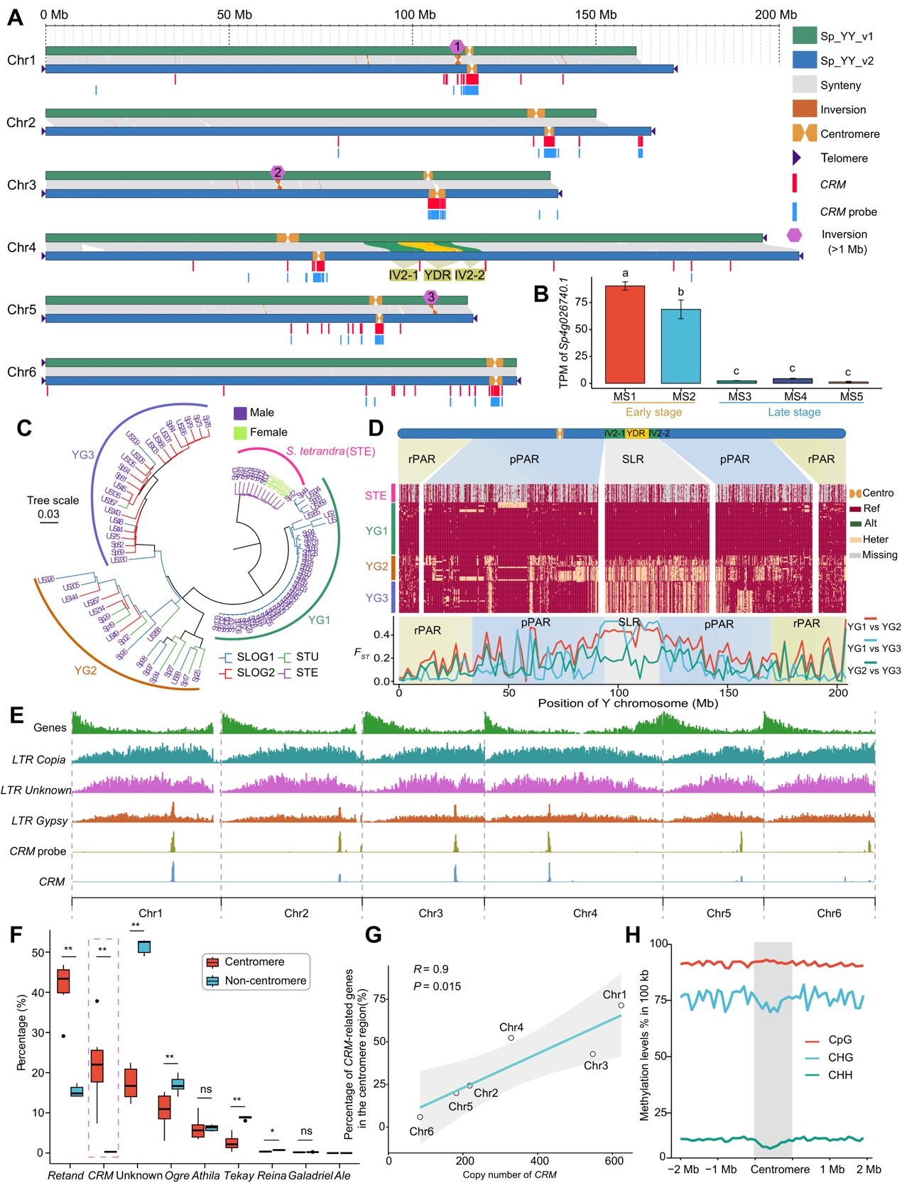
6月6日,中国农业科学院中原研究中心优质多抗菠菜种质创新及利用团队构建了菠菜端粒到端粒(T2T)无间隙基因组。该研究解析了菠菜Y染色体结构并揭示了栽培种与野生种间Y染色体基因交流及三个单倍型类群。全面解析了着丝粒,发现其富含转座子(91%),Gypsy LTR(占44%)显著富集,其中CRM具着丝粒特异性;着丝粒内存在基因且其密度与CRM拷贝数正相关。该基因组为菠菜基础研究与育种提供了“黄金标准”资源。相关成果发表在知名期刊Plant Communications《植物通讯》(IF=9.4)上。

菠菜T2T基因组及Y染色体进化与着丝粒结构
优质多抗菠菜种质创新及利用团队骨干折红兵研究员、刘志远研究员为本文的共同第一作者,团队首席钱伟研究员为本文的共同通讯作者。
Plant Communications,2025,101410,ISSN 2590-3462
DOI:https://doi.org/10.1016/j.xplc.2025.101410. IF=9.4
原文链接:https://www.sciencedirect.com/science/article/pii/S2590346225001725